Die MESYS AG in Zürich entwickelt Software für technische Berechnungen im Maschinenbau. Der Schwerpunkt ist die Auslegung von Maschinenelementen (Verzahnungen, Wälzlager, Schrauben, …). Neben Standardsoftware wird auch kundenspezifische Software entwickelt. Lassen Sie uns Ihre Software modernisieren.
Wir unterstützen Sie auch in der Auslegungen von Maschinenelementen insbesondere von Verzahnungen oder bei der Erstellung von Festigkeitsnachweisen mit moderner Berechnungssoftware. Die MESYS Software wird bereits von Kunden aus 32 Ländern auf vier Kontinenten eingesetzt.
Produkte
|
|
WälzlagerberechnungDie MESYS Wälzlagerberechnung bestimmt die Lastverteilung sowie die Lebensdauer nach DIN 26281. Damit lässt sich der Einfluss von Kippwinkeln und Lagerspiel berücksichtigen.

Die Wellenberechnung erlaubt die Berechnung von koaxialen Wellensystemen mit Berücksichtigung nichtlinearer Lagersteifigkeiten. Wellenfestigkeit nach DIN 743 sowie die Berechnung von Eigenfrequenzen sind integriert.
KugelgewindetriebeDie Lastverteilung und Lebensdauer von Kugelgewindetrieben wird analog DIN 26281 berechnet. Dies erlaubt neben Axialkräften auch Radialkräfte und Kippmomente zu berücksichtigen.
WellensystemeDie Wellensystemberechnung erlaubt die Berechnung von Wellensystemen mit Kopplung der Wellen durch Verzahnungen und Riemen. Lastkollektive, Eigenfrequenzen auf Systemebene sowie Schnittstellen zu Verzahnungsberechnungen erweitern die Möglichkeiten der Wellenberechnung.
Axial-Radial-RollenlagerDie FE-basierte Berechnung für Axial-Radial-Rollenlager erlaubt die Berücksichtigung der Deformation der Lagerringe auf die Lastverteilung im Lager. Axial-, Radial-, Kreuz- und Schrägrollenlager werden unterstützt.
FEM-IntegrationDie FEM-Integration in der Wellenberechnung erlaubt die genauere Berücksichtigung von Steifigkeiten über 3D-elastische Bauteile für Wellen, Gehäuse und Planetenträger. Elastische Lagerringe und elastische Radkörper werden unterstützt.

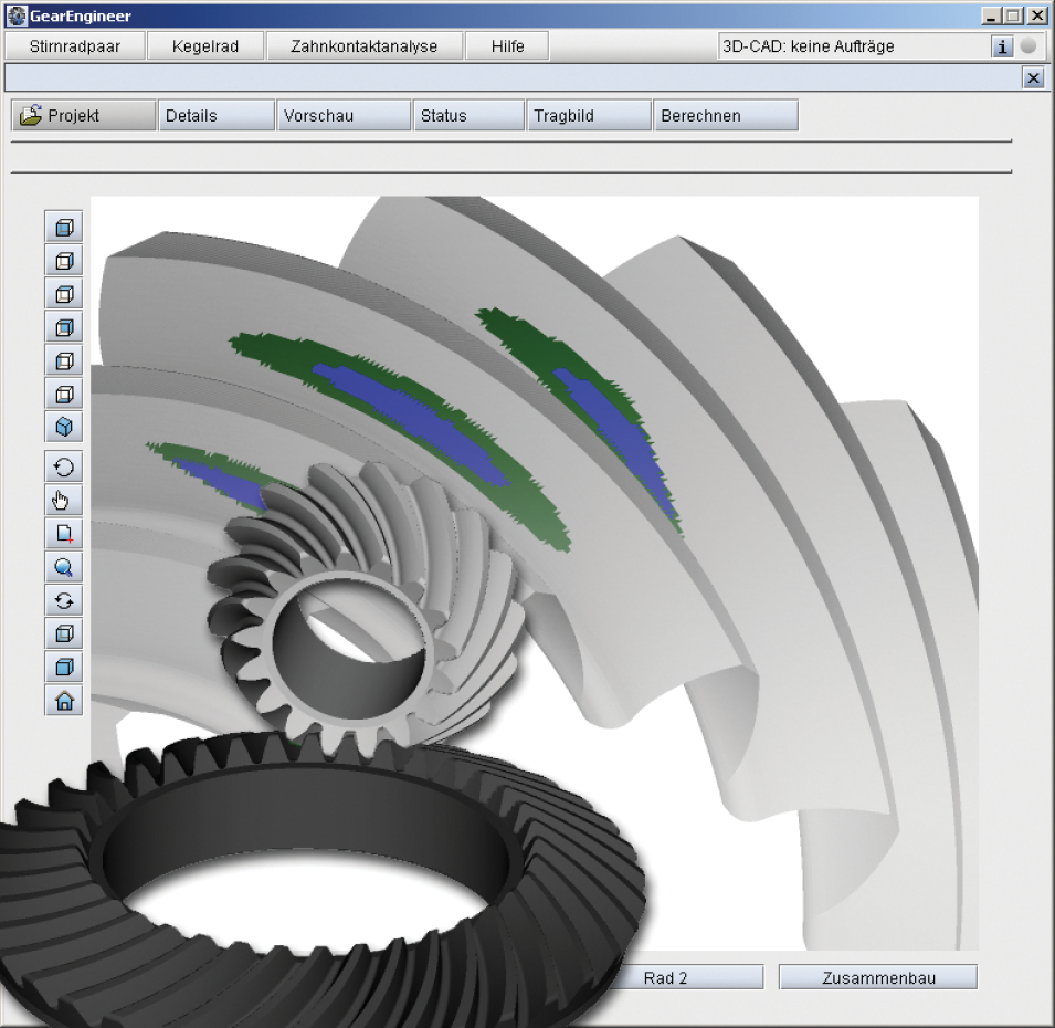
Berechnung von Verzahnungsgeometrie sowie Festigkeit nach ISO 6336 von Stirnradpaaren als eigenständiges Programm oder integriert in die Wellensystemberechnung.
Dienstleistungen
Softwareentwicklung
Wir entwickeln kundenspezifische Software für technische Berechnungen speziell nach ihren Anforderungen. (mehr dazu)
Neben der Enwicklung kundenspezifischer Software stehen Standardprodukte wie die Wälzlagerberechnung, die Wellenberechnung und kostenlose Onlineberechnungen zur Verfügung.
Engineering
Wir übernehmen die Auslegung und den Festigkeitsnachweis von Maschinenelementen. Der Schwerpunkt ist die Auslegung von Verzahnungen. (mehr dazu)
Schulungen
Wir bieten kundenspezifische Schulungen zur Auslegung von Maschinenelementen (z.B. Verzahnungen oder Schrauben). Informationen über öffentliche Schulungen sind hier verfügbar.
Firma MESYS AG aus 8005 Zürich: Die Firma ist Anbieter für die oben beschriebenen Leistungen und Produkte, wie z.B. Wälzlagerberechnung, Wellenberechnung, Wellensysteme, Axial-Rollenlager und Radial-Rollenlager.
Im Eintrag mit Firmenprofil und Landingpage sehen Sie, ob die Firma das anbietet, was Sie suchen. Informieren Sie sich über alle Spezifikationen, senden Sie der Firma eine Anfrage und fordern Sie ein Angebot an. Oder rufen Sie die Firma MESYS AG in Zürich kurz an.
Bitte teilen Sie bei Kontaktaufnahme mit, dass Sie die Firma auf Bailaho gefunden haben.

Montag : 08:00 - 17:00
Dienstag : 08:00 - 17:00
Mittwoch : 08:00 - 17:00
Donnerstag : 08:00 - 17:00
Freitag : 08:00 - 17:00
QR-Code scannen, um das Firmenprofil im Smartphone aufzurufen.